為你拼命畫圖

為你拼命畫圖

功能表清單 跳至內容區
  • .
  • 介紹
  • ┃漫畫┃
  • ┃講座┃
  • ┃展覽┃
  • 價格
  • 聯絡

劇情編輯

16頁24頁32頁漫畫的頁數配置方法

英雄的旅程

電影架構表

劇本提案表

夜食台灣(Yes!Taiwan)

原創┃復活!共生女神

原創┃復活!共生女神

提案-匿藏學園

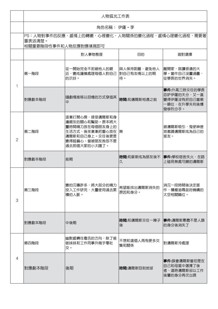
角色變化表

角色登場資料表

同類作品分析

企劃書範例

在 WordPress.com 建立網站或部落格 佈景主題:Apostrophe 2,發表者:WordPress.com。
  • 訂閱 已訂閱
    • 為你拼命畫圖
    • 已經有 WordPress.com 帳號了?立即登入。
    • 為你拼命畫圖
    • 訂閱 已訂閱
    • 註冊
    • 登入
    • 複製短網址
    • 回報此內容
    • 以閱讀器檢視
    • 管理訂閱
    • 收合此列
 

載入迴響中...